All roads lead to the intestine
by Ulrik Larsen
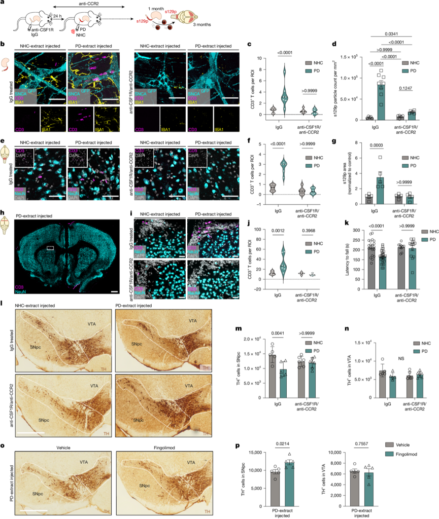
The study investigates emerging evidence that Parkinson’s disease (PD) may involve early pathology in the enteric nervous system (ENS), a semi-autonomous division of the peripheral nervous system located in the gut wall. Before the onset of motor symptoms, PD patients frequently experience constipation and show increased circulating T cells reactive to α-synuclein (αS), suggesting early peripheral immune involvement.
Using a PD mouse model (3KL αS transgenic mice) and human PD tissue from the midbrain and cerebral cortex with advanced Lewy pathology, the authors compared early αS accumulation in the ENS and CNS. They observed that during early ENS pathology, muscularis externa macrophages (ME-Macs) engulf misfolded αS. These macrophages displayed lysosomal dysfunction, likely due to impaired degradation of αS, promoting further aggregation, consistent with prion-like pathology.
To investigate how intestinal αS pathology influences the brain, the authors showed that the dysfunctional ME-Macs modulate CD4⁺ T cells via TGF-β1 signaling. This led to local expansion of intestinal T cells, which subsequently migrated to the brain via meningeal routes. Once in the CNS, these T cells exacerbate neurodegeneration and α-synuclein pathology by promoting pro-inflammatory responses. Inhibition of ME-Macs abolished intestinal T-cell expansion and reduced αS pathology in both the ENS and CNS. This intervention also improved motor performance and preserved dopaminergic neurons in the substantia nigra pars compacta, the primary site of degeneration in PD.
In summary, α-synuclein acts as the trigger, macrophages as the interpreters, and T cells as the amplifiers of PD pathology. These findings suggest potential biomarkers for early PD detection and raise the possibility of targeting gut immune pathways to slow disease progression.

Continue your reading here:
Intestinal macrophages modulate synucleinopathy along the gut–brain axis.
De Schepper S, Konstantellos V, Conway JA, Sokolova D, Zaccagnini L, Cowley MV, Sierksma A, Yudina M, Edmonds M, Gavriouchkina D, Geary B, Wallis A, Celikag M, Baykam Z, Vara-Pérez M, Crowley G, Hager FT, Bijnen M, Posner D, Luk K, Cerovic V, Clatworthy M, Videlock EJ, Jaunmuktane Z, Movahedi K, Greter M, Chain B, Alessi DR, Hong S, Bartels T.
Nature. 2026 Jan 28.
