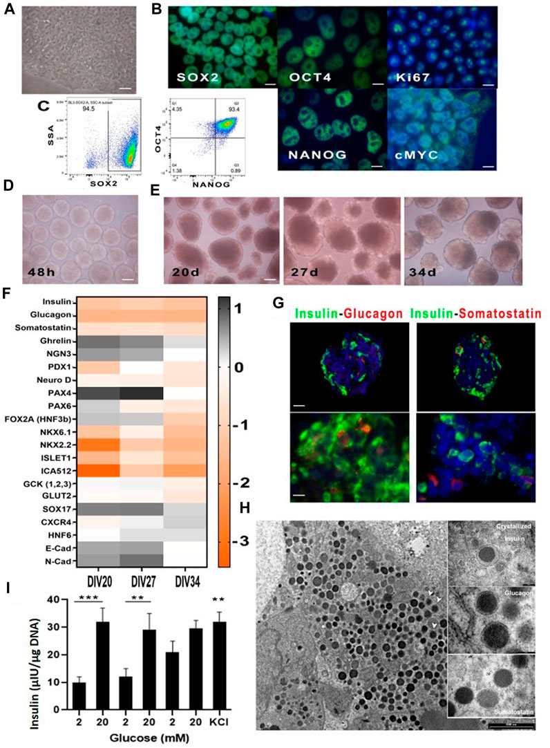
Journal Club: Human induced pluripotent stem cells (hiPSC), enveloped in elastin-like recombinamers for cell therapy of type 1 diabetes mellitus (T1D)

by Agnes Sandvik: This week’s journal club focuses on a study from Front. Bioeng. Biotechnol. (2023) aiming to assess the effects of a microencapsulation system based on the use of “human elastin-like recombinamers” on SC-islets